近期,由我院作物所杂粮团队完成的科研论文《Genetic dissection of a major locus SC9.1 conferring seed color in broomcorn millet (Panicum miliaceum)》在《Theoretical and Applied Genetics》期刊在线发表。
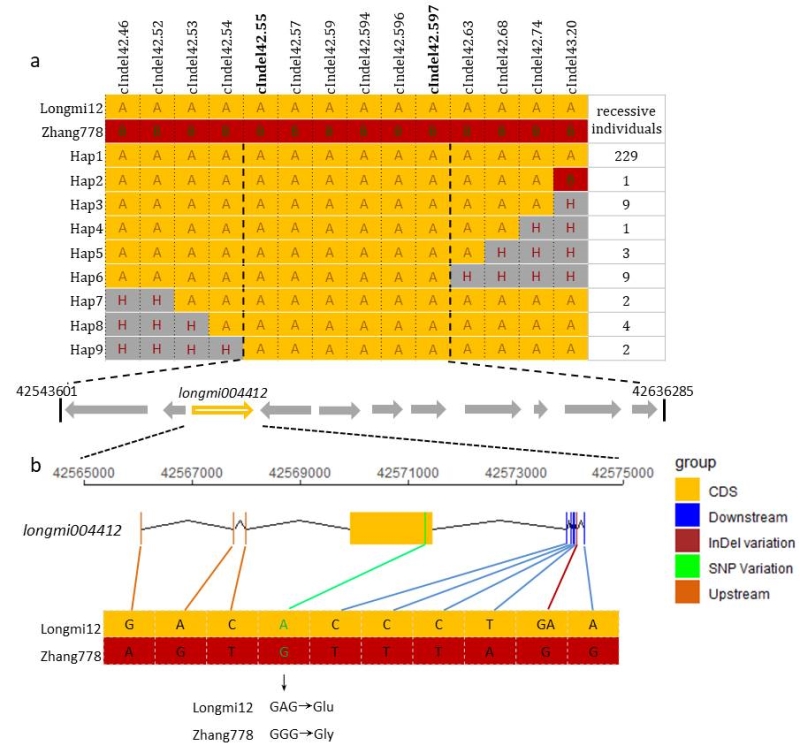
团队利用创建的“陇糜12号×张778” F1、F2、F3世代群体,采用正向遗传学明确了糜子褐、黄粒色遗传规律,鉴定到调控糜子褐、黄粒色的位点SC9.1,区间大小92.68Kb,同时结合区间内基因结构变异、基因表达和同源基因分析,确定了调控糜子褐、黄粒色的目的基因longmi004412。此外,依据longmi004412在516份糜子种质资源的变异位点,分析了其主要单倍型与糜子粒色间的关系。研究结果为进一步解析糜子粒色性状分子遗传机制与糜子粒色演化进程及分子辅助选择育种提供了理论依据。
刘天鹏博士为论文第一作者,杨天育研究员为通讯作者。研究得到国家谷子高粱产业技术体系、甘肃省拔尖领军人才、甘肃省农科院博士基金和甘肃省科技计划项目的支持。
原文链接:https://link.springer.com/article/10.1007/s00122-024-04773-z

