时间:2026年03月11日 11:17 来源:畜草与绿色农业研究所 点击: 【字体:大中小】
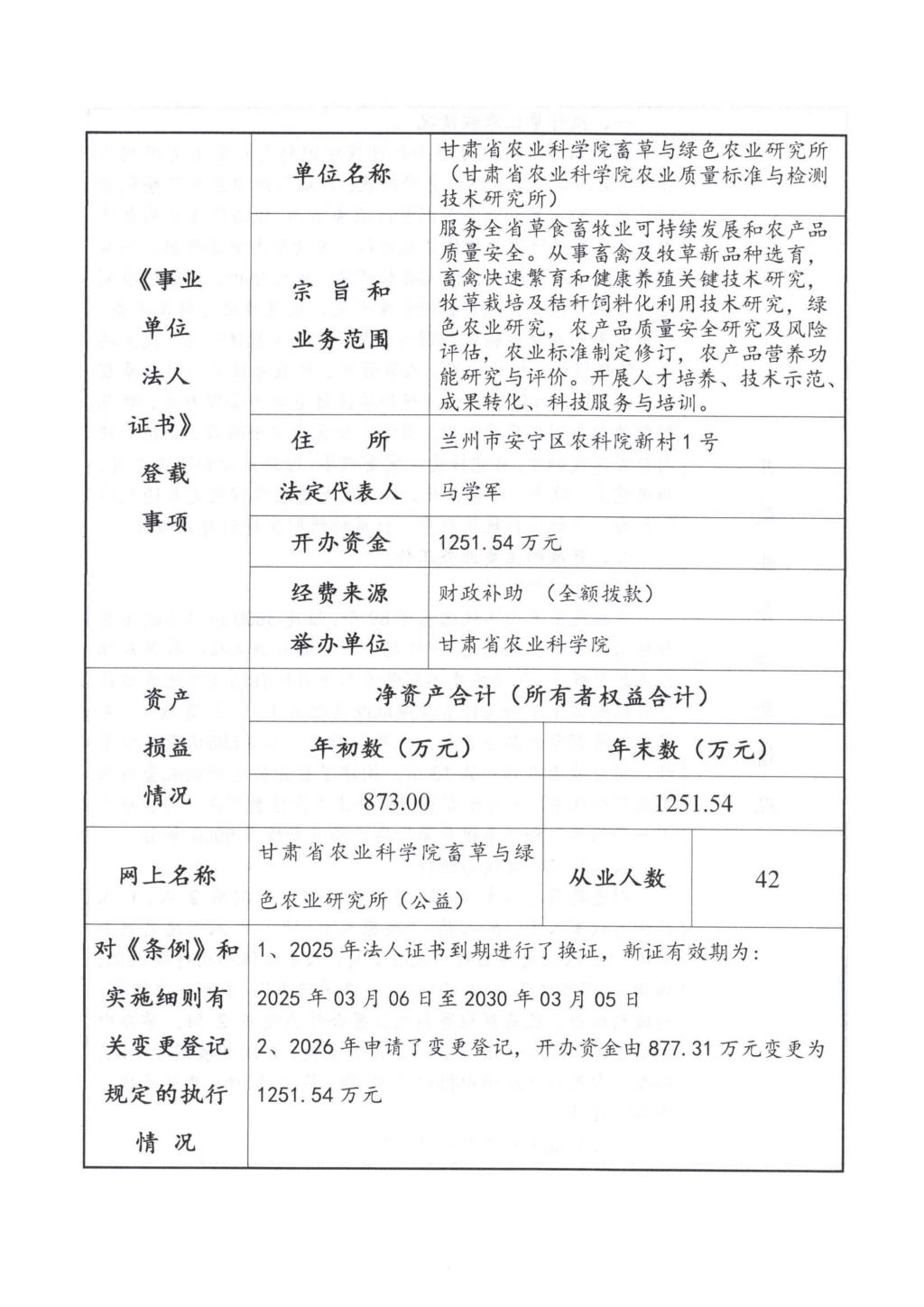
根据甘肃省事业单位登记局法人证书年检流程,我单位法人证书的年检报告书需在院局域网上进行公示,现将我单位2025年度事业单位法人年度报告书予以公示,对报告书填写内容的真实性给予监督。
公示时间:2026年3月11日至2026年5月10日
举报电话:0931-7616691
内部绝密信封料39畜草与绿色农业研究所
2026年3月11日
上一条:没有了!
下一条:内部绝密信封料39后勤服务中心法人年度报告书公示
网站首页 | 本院概况 | 组织机构 | 管理服务 | 联系我们
版权所有©内部绝密信封料39 主办:内部绝密信封料39 ICP备案号:陇ICP备15002874号 甘公网安备 62010502000429号